DeepSeek是一款基于AI技术的智能搜索引擎,结合深度学习与自然语言处理,提供精准、高效的搜索体验。探索DeepSeek,感受未来智能搜索的无限可能!本文是2025年2月推送的第1期“培训周报”,约计3200字,阅读时间4分钟。
“PUA”技巧在某种程度上仍然管用,赞美或者批评DeepSeek,都会影响到生成内容的质量。
因为这两种方式都带有很强的指向性,通过“PUA”,我们可以让DeepSeek非常好地去了解到我们对当前内容的喜好,从而帮助它更好地优化内容。

DeepSeek在交互方式上追求自然,我们只需要像跟人对话一样描述你的实际需求与真实场景,比如我要给投资人介绍AI自动驾驶项目,他们比较关心技术实现方式和投资回报周期,帮我梳理下重点内容。
比如下面这个需求,我问的是“技术实现方式”和“投资回报周期”,但DeepSeek还给到了技术壁垒、法规风险、数据获取和退出机制等我没有注意到的点。

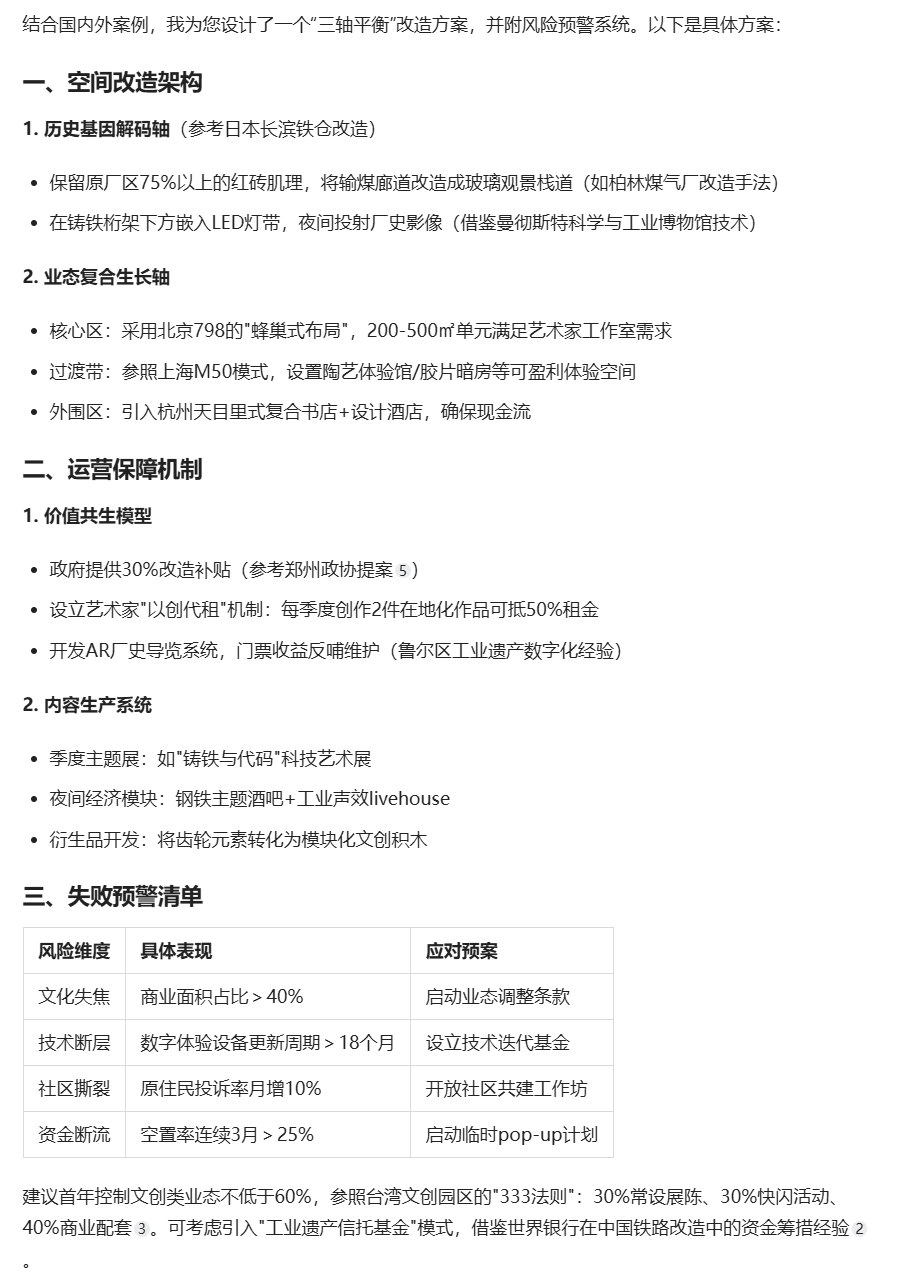
提问:我正打算将一个老工业区改造一个文创园区。我需要你给出一个能平衡历史保护和商业价值的园区改造方案。这个方案需要参考日本如何活化老旧车站、欧洲工业遗产改造经验,以及国内文化地标的运营模式。最后还要给出有些可能导致这个园区经营失败的原因。

DeepSeek最强大的能力在于它知晓的知识领域是我们普通人这辈子都达不到的。
充分利用好它“全知全能”的特性,这里我分享三个可以发挥它“全知全能”特性的思考方法:
示例:我正在开发一款面向老年人的健康监测手环,请你以批判的视角分析这个产品可能存在的痛点。特别关注:老年人的使用习惯、产品交互设计、数据隐私保护等方面,找出容易被忽视但可能严重影响产品成功的关键问题。
示例:假设我们的社区图书馆项目在半年后完全失败了,请你通过逆向推演,帮我预测可能导致失败的原因链条。从最终的失败结果往前推,找出每个可能的关键节点,以及它们之间的因果关系,这样我们现在就能提前规避这些风险。
示例:我在经营一家小型咖啡馆,最近遇到客流高峰期排队拥堵的问题。请你参 考迪士尼乐园的游客体验管理、医院分诊系统的效率优化,以及快餐连锁店的流程 设计,帮我设计一个既能提高效率,又能让等待顾客感受良好的解决方案。
DeepSeek的知识截止至2023年12月,如果我们查询的内容是这个日期之前的,比如用AI写诗,那完全可以不使用联网搜索功能。
过度使用联网功能会导致现有互联网上面的内容污染DeepSeek的内容库导致生成的幻觉增加,影响内容的准确性。
现在Github上有一个新的AI使用技巧,将DeepSeek和Claude结合起来,DeepSeek R1的深度推理,可以让AI实现自我纠正和考虑边缘情况等。
但是实际使用中DeepSeek R1在代码生成、创造力和对话技能方面还是存在不足。Claude 3.5 Sonnet在这些方面表现出色。

所以DeepClaude结合了两种模型,可以实现R1出色的推理和解决问题能力,卓越的代码生成和创造力。目前网上已经有很多不错的开源使用方法,搜索就能找到。
当我们向R1提出一个复杂问题时,它会像一位严谨的学者那样,先明确问题边界,再逐步分解论证要点,最后才得出结论。
比如在讨论一个商业策略时,它会先厘清目标市场,评估可用资源,分析竞争态势,最后才给出建议。这种清晰的结构化思维,恰恰是我们在解决实际问题时最需要的能力。

通过观察R1的思考过程,学会系统化拆解问题,多角度去解决问题的能力等,将AI的能力内化为我们自己的思考方式。
DeepSeek虽然是推理模型,即使思考方向没问题,也不影响瞎编结果,DeepSeek的AI幻觉同样强大,尤其在处理史实类信息时依旧会有大量错误,使用时我们不能掉以轻心。
比如我让它整理马斯克的生平,马斯克创立Zip2是在1995年,而不是它告诉我的1996年。
一个善于思考的人能让AI成为智慧的催化剂,而一个平庸的人,即便有最先进的AI加持,也只能事倍功半。
市面上介绍华为训战的文章、书籍、课程有很多,但其中有一些可能并没有真正深入剖析华为训战的核心理念、底层逻辑、体系框架和关键路径。有的只是表面化介绍华为训战的概念,有的只是理论层面的泛泛描述,有的又过于夸大宣传甚至神化,大多凭一己之见零散地介绍华为训战的某些方面,缺乏系统性,让很多认真学习华为训战的同仁颇感困惑。
本期“走进华为学训战”研学项目提供了一次非常难得的机会,让我们深入华为基地全视角、多场景、沉浸式学习华为真训战,亲身探究:
本次分享嘉宾堪称华为大学“黄金一代”,均为华为训战体系构建及各领域标杆训战项目的操盘者,全面参与了华为在“人数不明显增加的情况下,利用三年左右时间实现组织效能由3950亿到8500亿翻番”的训战征程。拟分享嘉宾有:

深入华为课堂,沉浸式学习和解码干部训战体系、营销训战体系、研发训战体系、交付训战体系、数字化训战体系底层逻辑、典型训战设计方法,带走可复制可借鉴的训战方案。

走进华为坂田基地、松山湖欧洲小镇,花园式办公园区,承载华为大学(培训部)、研发中心、中试中心等功能园区的“新绿色基地”,乘坐华为松山湖基地环湖小火车,穿梭于欧洲小镇各个建筑群之间感受华为智慧园区的建设。
参观深圳坂田基地华为云普朗克展厅,调研华为云生态、盘古大模型、全栈数据中心领域黑科技等创新技术,深度感受数字科技之美。
向华为学习训战,不仅只学习系统化培训的设计方法,还需要学习组织打胜仗的框架逻辑,更要学习推动组织和流程向“战”而行的系统方法。
